关于开展赴澳大利亚参会及访学活动的通知

通知公告 / 2024-01-09 18:55:49

各有关单位:


为加强中澳两国在康复和辅助医疗领域的交流合作,进一步学习国际先进的诊疗模式,了解国际前沿创新研究进展,由中国非公立医疗机构协会(以下简称协会)联合协会康复医学专业委员会、国际医疗旅游分会共同指导,上海泓悦健康管理有限公司主办的赴澳大利亚参会和访学活动(以下简称活动) 将于2024530日举办。现将有关事宜通知如下:

一、活动主题

组织参加第18届国际物理与康复医学学会(ISPRM)世界大会(以下简称大会),此次大会将与澳大利亚和新西兰康复医学学会(RMSANZ)的年度科学会议同期举行。大会将为参会者展示康复医学领域的国际研究、发现和创新,为推进国际康复医学合作,提供交流平台。

组织康复和辅助医疗医护工作者、管理者和投资者,参访澳大利亚医疗政策制定和卫生监管机构、公立、私立康复专科医院、大学及相关先进科研机构等。深入了解澳大利亚公立、私立医疗体系,学习国际先进的医疗健康与康复医学诊疗模式,了解国际前沿创新研究成果。与澳大利亚资深医院管理人员、康复科医生、科研机构研究人员和大学教授面对面沟通交流。

二、活动时间

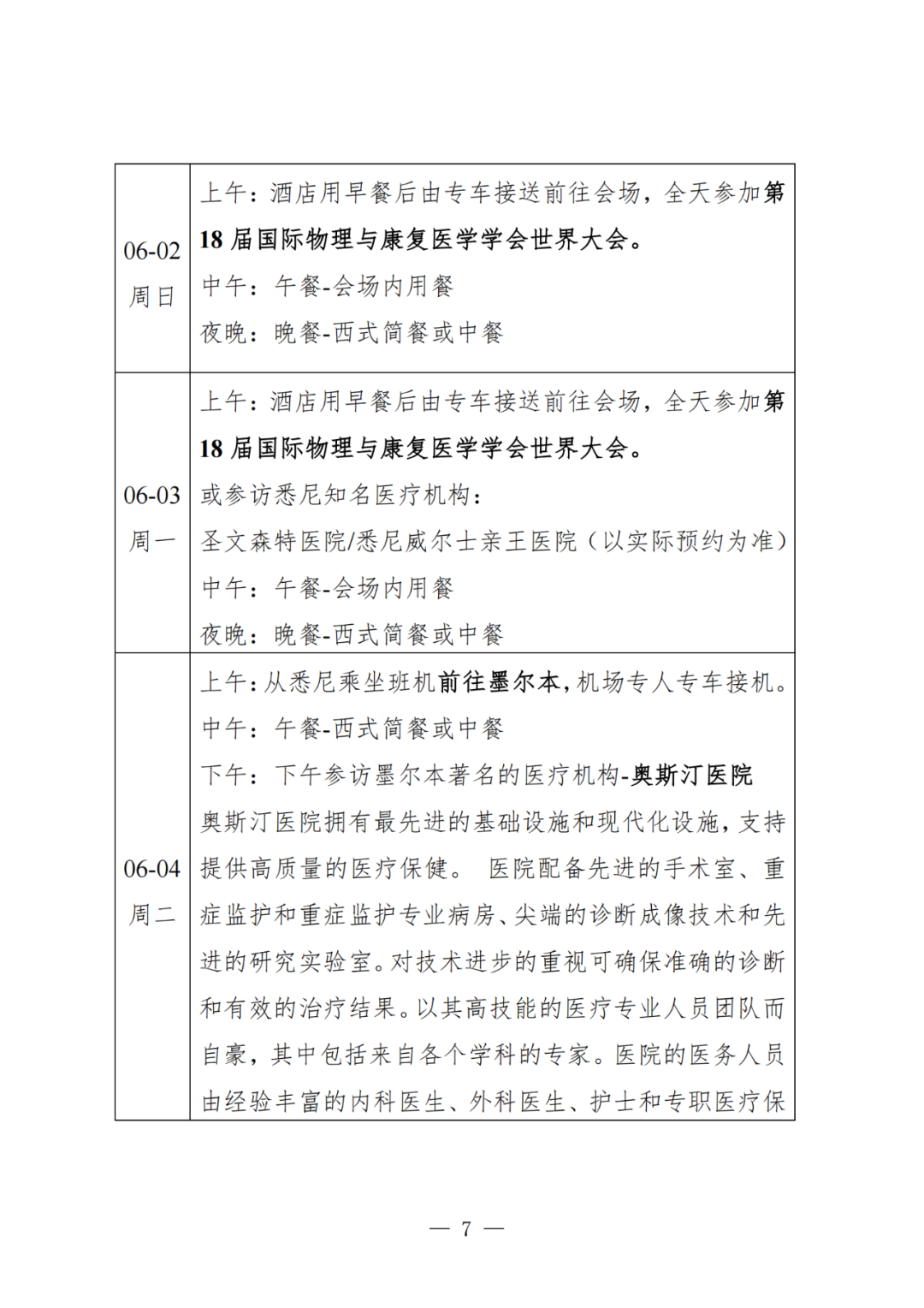
2024530-66日,行程共计87详情请参考附件1)。

三、主要活动安排

(一)参加第18届国际物理与康复医学学会世界大会(ISPRM);

(二)参访悉尼Aurora Healthcare康复治疗机构;

(三)参访墨尔本著名医疗机构-奥斯汀医院;

(四)参访维多利亚州卫生厅(以实际受访邀约为准);

(五)参访墨尔本东南私立医院;

(六)澳洲康复医学领域专家及官员交流访谈。

四、报名事项

(一)参加对象

1.非公立医疗行业有意向构建康复和辅助医疗专科的投资人、管理者、专家医生等相关人士;

2.康复专业医院院长、副院长、医务科等医院管理层,综合医院康复科的科室主任、副主任、业务骨干;

3.科研科、科教科管理人员。

(二)本次活动由上海泓悦健康管理有限公司主办,联合协会康复医学专业委员会和国际医疗旅游分会指导监督。活动注重双方业务交流与项目合作,访问后机构可自行对接相关项目合作。本次活动以自愿报名为原则,协会不收取任何费用,访学人员所需交通、食宿等费用自理,并在访问团名单确认后汇款至主办单位。

(三)费用标准

访学费用分为4种标准,分别是VIP单人间早鸟价(62500人民币/)VIP单人间普通价(67500人民币/)、双人间早鸟价(57500人民币/)和双人间普通价(62500人民币/人)。

*早鸟价截止日期:2024113

*普通价截止日期:2024430

费用包含全程往返机票、签证费用、全程星级酒店单人或双人标间(含早餐)、18届国际物理与康复医学学会(ISPRM)世界大会注册费用、机构考察及访学费用、行程涉及到的澳大利亚国内机票及用车、活动中正餐费用、活动中英语领队、当地中文导游及翻译人员费用、旅行保险。

(四)请意向报名人员于2024430日前扫描下方二维码完成报名信息填写,协会将安排人员逐一联系办理相关手续。

图片

(五)全程参与活动的人员,将授予由协会颁发的国际医学访问学者证书澳大利亚物理与康复医学世界大会参会证书(例图见附件23)。

五、有关事项

本次活动,澳方安排的接见与交流人员层次与级别高,为此协会希望各会员单位认真推荐具有良好专业背景或具有高级管理职务的人员报名参加为宜,充分珍惜和利用好此次交流学习机会。访澳期间的新闻报道及照片,由协会监督主办方统一负责整理后,装订为纪念册向每家参访单位提供。

联系人:

门亚哲 15210603117(微信同号)

  18632507637(微信同号)

附件:

1.参会及访学参考行程

2.国际医学访问学者证书样例

3.澳大利亚物理与康复医学世界大会参会证书样例

中国非公立医疗机构协会

中国非公立医疗机构协会

康复医学专业委员会

中国非公立医疗机构协会

国际医疗旅游分会

上海泓悦健康管理有限公司

202418

图片

图片

图片

图片

图片

图片


文件原文

图片

图片

图片

图片

图片